學校資訊
願景與使命
辦學宗旨
學校使命
學校信念
學校背景
校長的話
概覽與管治
學校行政
學校資料
教師專業發展
處理投訴機制
校訓與校歌
校訓
校歌
校舍設施
學校刊物
學校報告及計劃書
學與教
課程簡介
國民教育
價值觀教育
數字教育
STEAM教育
學科園地
中文
英文
數學
常識
科學
人文
視覺藝術
音樂
體育
普通話
電腦
圖書
跨科學習
適應課程
評估政策
家課政策
上課時間表
校曆表
學生成長及支援
訓育及輔導
周五課外活動
多元活動及興趣班
佐官人才庫
融合教育服務
全方位學習活動
交流活動
姊妹學校
境外交流
校園生活
校園頻道
活動剪影
六十五周年校慶特輯
六十五周年校慶
六十五周年校慶相片
2023-2024年度畢業紀念集
65周年校慶特刊
65周年校慶表演
學生表現
榮譽榜
學生視藝作品
入學及升中
入學招生
小一入學資訊
插班生申請資訊
升中資訊
聯繫中學
升中概況
學校夥伴
家長教師會
會章
委員成員
家長義工
家長學堂
活動相片
家長資訊
校友會
理事會成員
入會申請
校友會資訊
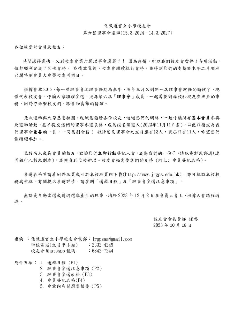
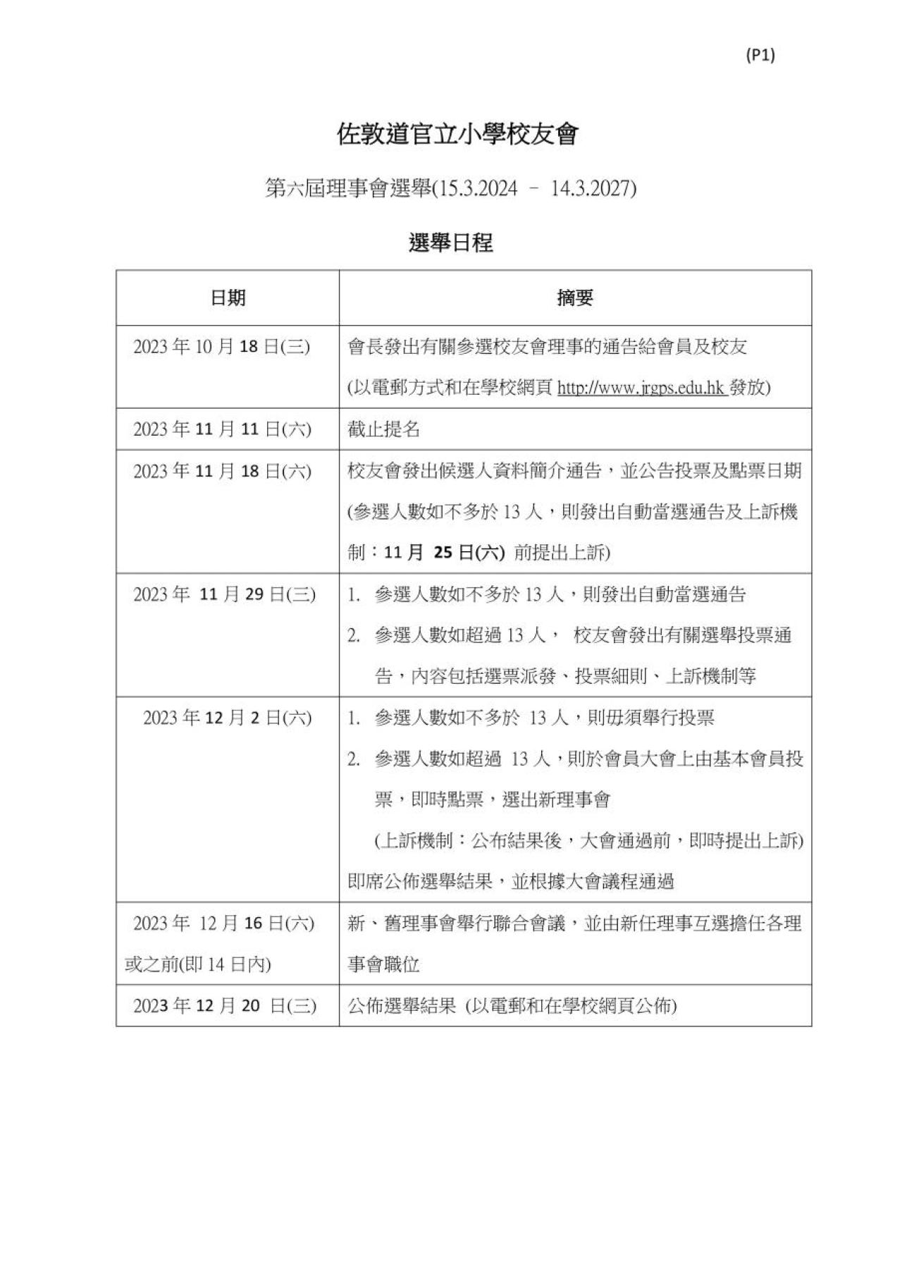
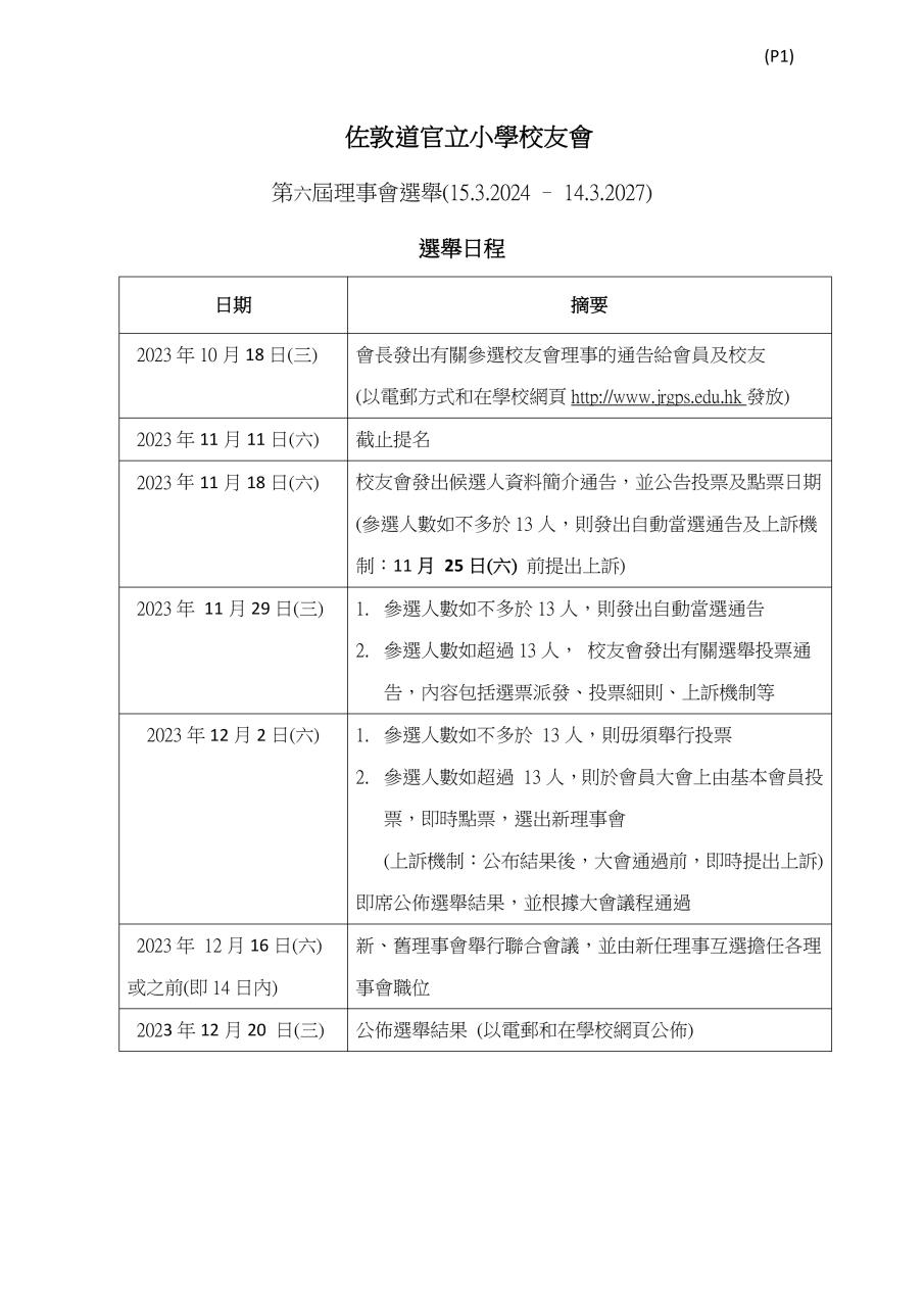
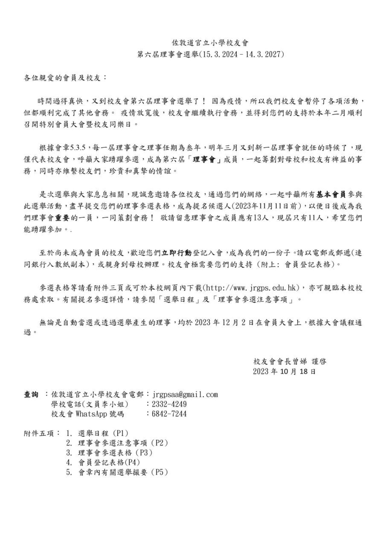
理事選舉
校管會校友代表選舉
校管會校友代表選舉通告一
校管會校友代表選舉通告二
活動
佐官校友春茗盤菜宴
周年會員大會暨聚餐
校友重聚日
亮志計劃
2024-2027理事會參選表格
基本會員登記表