移至主內容
首頁
Youtube
Facebook
Instagram
家課冊
  • ENG
  • 中文

Main navigation

  • 學校資訊

    • 願景與使命

      • 辦學宗旨

      • 學校使命

      • 學校信念

      • 學校背景

    • 校長的話

    • 概覽與管治

      • 學校行政

      • 學校資料

      • 教師專業發展

      • 處理投訴機制

    • 校訓與校歌

      • 校歌

      • 校訓

    • 校舍設施

    • 學校刊物

    • 學校報告及計劃書

  • 學與教

    • 課程簡介

    • 國民教育

    • 價值觀教育

    • 數字教育

    • STEAM教育

    • 學科園地

      • 中文

      • 英文

      • 數學

      • 常識

      • 科學

      • 人文

      • 視覺藝術

      • 音樂

      • 體育

      • 普通話

      • 電腦

      • 圖書

    • 跨科學習

    • 適應課程

    • 評估政策

    • 家課政策

    • 上課時間表

    • 校曆表

  • 學生成長及支援

    • 訓育及輔導

    • 周五課外活動

    • 多元活動及興趣班

    • 佐官人才庫

    • 融合教育服務

    • 全方位學習活動

    • 交流活動

      • 姊妹學校

  • 校園生活

    • 校園頻道

    • 活動剪影

    • 六十五周年校慶特輯

      • 六十五周年校慶

        • 六十五周年校慶相片

        • 2023-2024年度畢業紀念集

        • 65周年校慶特刊

        • 65周年校慶表演

  • 學生表現

    • 榮譽榜

    • 學生視藝作品

  • 入學及升中

    • 入學招生

      • 小一入學資訊

      • 插班生申請資訊

    • 升中資訊

      • 聯繫中學

      • 升中概況

  • 學校夥伴

    • 家長教師會

      • 會章

      • 委員成員

      • 家長義工

      • 家長學堂

      • 活動相片

      • 家長資訊

    • 校友會

      • 會章

      • 理事會成員

      • 入會申請

      • 校友會資訊

        • 理事選舉

        • 校管會校友代表選舉

          • 校管會校友代表選舉通告一

          • 校管會校友代表選舉通告二

      • 活動

        • 佐官校友春茗盤菜宴

        • 周年會員大會暨聚餐

        • 校友重聚日

    • 亮志計劃

導航連結

  1. 首頁
  2. 學校夥伴
  3. 校友會
  4. 活動
  5. 佐官校友春茗盤菜宴

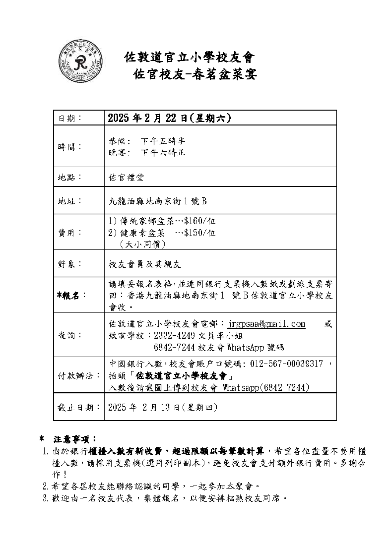
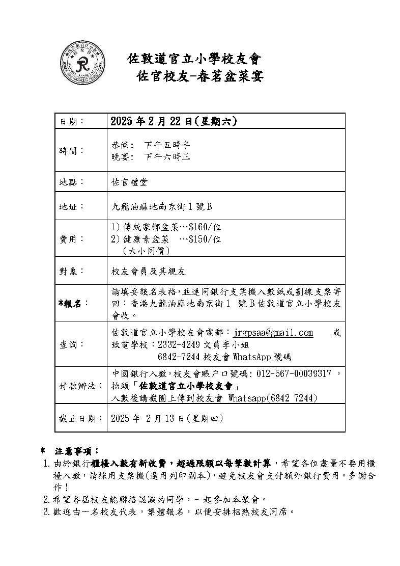
佐官校友春茗盤菜宴

佐官校友春茗盤菜宴

https://docs.google.com/forms/d/e/1FAIpQLSf7M-Ppj_MZEnPvPVIeEerU_f-N4J4pF7T0CIf8i_Op1iknjw/viewform

Main navigation

  • 家長教師會
    • 會章
    • 委員成員
    • 家長義工
    • 家長學堂
    • 活動相片
    • 家長資訊
  • 校友會
    • 會章
    • 理事會成員
    • 入會申請
    • 校友會資訊
      • 理事選舉
      • 校管會校友代表選舉
        • 校管會校友代表選舉通告一
        • 校管會校友代表選舉通告二
    • 活動
      • 佐官校友春茗盤菜宴
      • 周年會員大會暨聚餐
      • 校友重聚日
  • 亮志計劃
  • 地址 : 九龍油麻地南京街1號B 學校地圖
  • 電話 : 2332 4249 / 2332 9924
  • 傳真 : 2770 9559
  • 電郵 : [email protected]
 
Sitemap  |  Copyright © Jordan Road Government Primary School. All rights reserved.
By: ctd.hk
Top